2024年8月21日,pg游戏电子模拟器施裕丰教授团队,在Advanced Science上发表题为CKB Promotes Mitochondrial ATP Production by Suppressing Permeability Transition Pore 的文章。
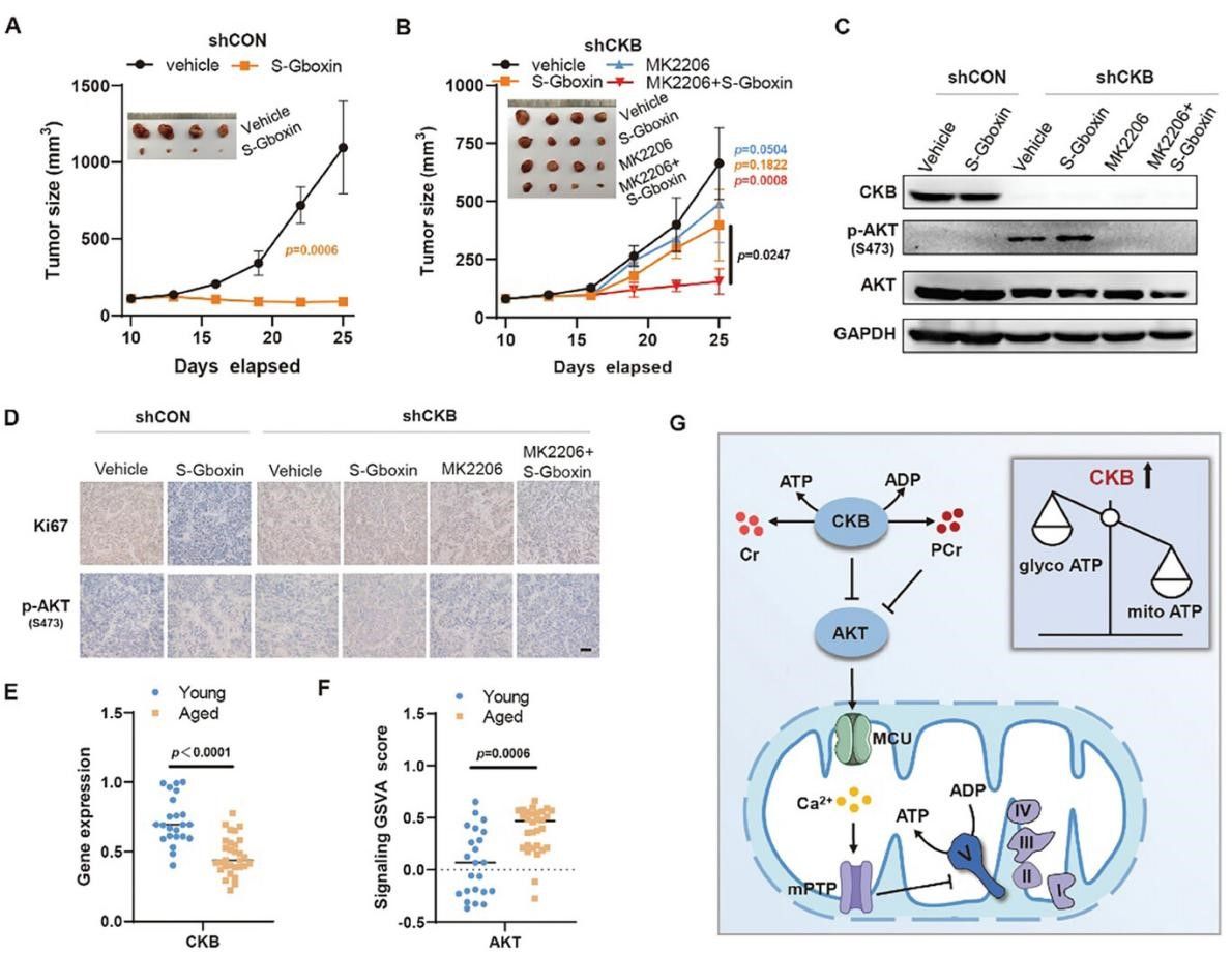
研究表明肌酸激酶CKB通过抑制AKT活性进一步抑制线粒体钙离子水平降低,因此减少糖酵解产生的ATP,从而阻止线粒体通透性转换孔mPTP的激活,并确保高效生成线粒体ATP。

CKB-AKT信号通路可促进线粒体ATP的产生
原文链接:https://onlinelibrary.wiley.com/doi/10.1002/advs.202403093