附属医院新闻 当前所在位置: 首页 >> 附属医院新闻 >> 正文

pg游戏电子模拟器贾鑫明教授团队揭示​PD-L1负调控抗真菌免疫的新机制

发布时间:2022-11-14 14:19:43 点击次数:



20221111日,pg游戏电子模拟器pg游戏电子模拟器、pg游戏电子模拟器附属第十人民医院贾鑫明教授团队Nature Communications在线发表了题为“PD-L1 negatively regulates antifungal immunity by inhibiting neutrophil release from bone marrow”的论文该研究揭示了PD-L1负调控抗真菌免疫的新机制,发现真菌β-葡聚糖通过Dectin-1受体激活中性粒细胞PD-L1的表达,PD-L1入核调控趋化因子CXCL1CXCL2的转录和分泌,抑制骨髓中性粒细胞向感染脏器的迁移,发挥负调控抗真菌免疫的作用,并发现含笑内酯提取衍生物ACT001在体内能够有效抑制PD-L1的表达,从而显著提高小鼠感染真菌的生存率;该研究结论为靶向PD-L1研发真菌感染治疗的新策略提供了理论依据。

pg游戏电子模拟器、pg游戏电子模拟器附属第十人民医院贾鑫明教授为该论文的唯一通讯作者,课题组于垚博士研究生和王蓉蓉研究实习员为论文的共同第一作者。该研究得到国家科技部、国家自然科学基金、上海教委、上海科委等部门基金的资助论文发表同日,贾鑫明教授应邀在NatureHealth Community “Behind the paper”栏目撰文分享该项研究背后的故事。这是该课题组本年度再次在Nature Communications杂志发表的研究论文。

 

 

程序性死亡配体1(PD-L1)是一种跨膜蛋白,主要与其受体PD-1结合传递免疫抑制信号,对肿瘤免疫逃逸、细菌和寄生虫感染免疫、自身免疫性等疾病中发挥重要的作用。目前关于PD-L1在T细胞及DC等抗原提呈细胞上的作用研究较多,但是关于PD-L1在中性粒细胞中的作用研究较少,而关于PD-L1调控抗真菌免疫的研究完全是空白。

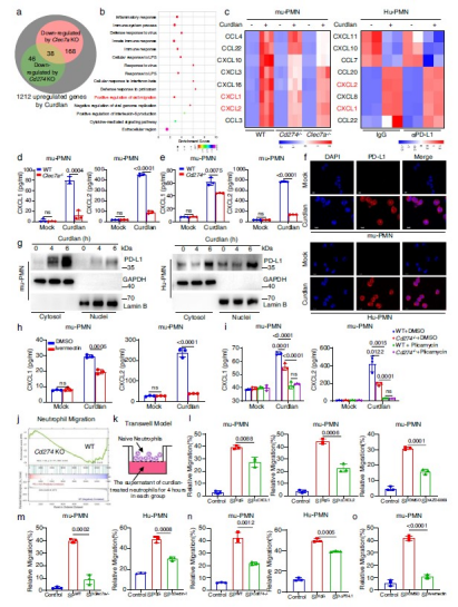
该研究利用RNA测序分析发现小鼠骨髓中性粒细胞和人外周血中性粒细胞在β-葡聚糖刺激后PD-L1表达显著升高1a-dDectin-1受体编码基因缺失(Clec7a-/-)后,而非CARD9Syk,显著降低真菌β-葡聚糖刺激小鼠中性粒细胞表达PD-L1的比率(图1efKEGG分析显示β-葡聚糖激活中性粒细胞JAK-STAT信号通路,免疫印迹结果证明β-葡聚糖刺激显著增加小鼠中性粒细胞JAK2STAT3的磷酸化水平,而Dectin-1受体缺失后可以显著降低β-葡聚糖刺激的小鼠中性粒细胞JAK2STAT3磷酸化水平(图1gh。利用JAK2-STAT3通路抑制剂Stattic处理,能够显著降低β-葡聚糖诱导中性粒细胞中表达PD-L1的比率(图1i。结果表明β-葡聚糖激活Dectin-1可介导JAK2STAT3的磷酸化,从而调节中性粒细胞PD-L1的表达。

 

1 真菌β-葡聚糖激活中性粒细胞Dectin-1/JAK2/STAT3轴诱导PD-L1表达

(图源:Yu Y, et al.Nat Commun, 2022

 

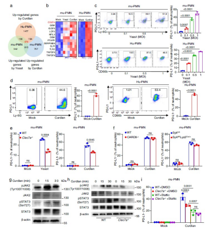
进一步研究PD-L1调控中性粒细胞的生物学功能,发现Dectin-1PD-L1基因缺失后小鼠骨髓中性粒细胞的细胞运动被显著抑制,β-葡聚糖诱导中性粒细胞分泌CXCL1CXCL2的水平显著降低,同时,PD-L1抗体阻断后人血中性粒细胞β-葡聚糖诱导分泌的CXCL1CXCL2水平也显著降低(图2a-e。接下来作者探讨了真菌β-葡聚糖激活中性粒细胞PD-L1调控CXCL1CXCL2分泌的分子机制,发现PD-L1入核与sp1结合调控CXCL1CXCL2的转录和分泌,从而影响中性粒细胞的运动(图2f-o

 

2 PD-L1通过调控CXCL1CXCL2的自分泌来调节中性粒细胞的运动

(图源:Yu Y, et al.Nat Commun, 2022

 

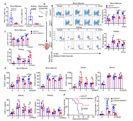
为了进一步明确在系统性念珠菌感染时中性粒细胞PD-L1的免疫调控作用,研究者构建了PD-L1中性粒细胞条件性敲除小鼠(图3a,研究发现白念珠菌感染后,敲除小鼠骨髓中性粒细胞数量显著减少,同时肾脏内中性粒细胞数量显著增加,骨髓中CXCL1/2的水平显著下降,感染小鼠肾脏荷菌量显著减少、存活率显著增加(图3b-e,进一步提示白念珠菌感染诱导中性粒细胞高表达PD-L1能够调控中性粒细胞从骨髓向外周迁移。

 

 

中性粒细胞条件性敲除PD-L1促进骨髓中性粒细胞向外周迁移发挥抗白念珠菌感染的作用

(图源:Yu Y, et al.Nat Commun, 2022

 

综上所述,该研究发现真菌来源β-葡聚糖通过中性粒细胞表面的Dectin-1受体激活JAK-STAT通路,诱导PD-L1分子的显著上调,PD-L1入核调控趋化因子CXCL1和CXCL2的转录和分泌,抑制白念珠菌感染时骨髓中性粒细胞动员,阐明PD-L1不依赖于PD-1发挥负调控抗真菌免疫的作用及机制。并发现抑制PD-L1表达通过调控中性粒细胞的趋化功能,促进中性粒细胞定向趋化至肾脏,发挥免疫杀伤功能(图4)。该研究围绕白念珠菌感染时骨髓中性粒细胞的免疫调控,首次提出了PD-L1靶向中性粒细胞治疗真菌感染的新机制,为治疗白念珠菌感染提出了全新的思路,同时也为真菌感染与肿瘤免疫的互作提供了新的见解。

 

4 PD-L1靶向中性粒细胞治疗真菌感染的新机制

(图源:Yu Y, et al.Nat Commun, 2022

 

原文链接https://www.nature.com/articles/s41467-022-34722-7



Copyright  2017 pg电子(中国模拟器)官方网站 版权所有 pg游戏电子模拟器主办  All Rights Reserved